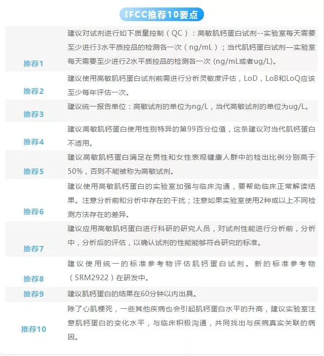
国际临床化学和检验医学联合会IFCC(International Federation of Clinical Chemistry and laboratory medicine )心脏损伤标志物标准化委员会在2018年AACC(美国临床化学协会)学术年会上更新了肌钙蛋白检测特异性质量标准,该项标准的颁布有助于指导肌钙蛋白商业化试剂生产厂商以及应用该检测的临床实验室,让我们来看看都有哪些重要信息¹。
这次新标准的更新中,强调了高敏肌钙蛋白定义的更新,以及各种检测干扰因素,让我们来看看最新研究证据。
这次新标准的更新中,强调了高敏肌钙蛋白定义的更新,以及各种检测干扰因素,让我们来看看最新研究证据。
随后,对于性别区分截断值的关注越来越多,大家认识到除了提供男女性别区分的截断值,还需要评估男性及女性人群截断值的准确性,因为女性人群的正常值低,只有在女性人群中也达到高于50%的检出率,试剂性能才能被称为高敏试剂。也正是因为这一点,新标准从过去的要求在表观健康人群的检出比例高于50%,更新成在男性和女性表观健康人群中的检出比例都高于50%。
2018年,Pretorius的研究中显示三种高敏肌钙蛋白在总体人群的检出比例从21%-93%不等²,而Gunsolus等人使用AACC通用样本库对市场上的高敏肌钙蛋白TnT进行检测,结果显示其在女性人群中只有21%的检出率³。雅培hs-TnI在整体人群,男性以及女性人群中的检出比例均满足≥50%的的检出率⁴ ̄̄ ⁶,检出效能完全满足新标准,是出色的高敏肌钙蛋白检测试剂。
雅培高敏肌钙蛋白在表观健康人群检出率
Eggers 研究⁴
Apple 研究⁵
Aw 研究⁶
女性人群
检出率
>50%
>50%
88.9%
男性人群
检出率
>50%
>50%
95.3%
整体人群
检出率
96.4%
96%
92.3%
IFCC最新推荐中强调:使用高敏肌钙蛋白的实验室需要加强与临床的沟通,其中重要的一个原因就是在检测中存在各种潜在干扰因素。
生物素干扰
生物素干扰是最新的热点研究之一,在此次AACC会议上,Fred. S Apple也特别提到了FDA关于生物素的警示信带来的生物素关注热点,提醒检验和临床医生在诊断时应留意生物素的影响。不要因为生物素造成的假阴性结果,漏诊造成患者死亡。
Trambas等人的研究结果显示,当生物素浓度达到31.3ng/ml时,肌钙蛋白水平会显著地降低,降低比例接近20%,由此可能引起结果的假阴性⁷。在存在外源性生物素干扰的潜在风险下,选择不受到干扰的平台进行检测可以最大程度的降低漏诊风险。雅培平台经过验证不受生物素干扰,hs-TnI在急诊检测时提供迅速而准确的结果,帮助临床医生进行疾病的快速诊断及排除。
溶血干扰
溶血会对肌钙蛋白检测产生不同程度的干扰,新标准提醒检验人员注意溶血这一因素,并评估在各实验室中基于使用平台的不同,检测方法受到干扰的严重程度。
资料显示,当血红蛋白浓度高于0.1g/dL,TnT会受到干扰,而雅培ARCHITECT hs-TnI在血红蛋白浓度高于0.5g/dL时才收到干扰⁸ ̄̄ ⁹。Brunel等人的研究中发现,急诊样本有约 7% 的样本血红蛋白含量 >0.1 g/dL, 0.5% 的样本血红蛋白含量 >0.5 g/dL。 由此推算,在急诊样本中,使用TnT检测每14个样本中,就可能出现溶血样本干扰,而使用雅培hs-TnI,这个比例减少至每200个样本中出现一例溶血干扰¹⁰。
骨骼肌疾病干扰
检验和临床医生在遇到cTn结果升高与临床表现不符时,一定要考虑各种潜在的检测干扰风险,防止误判。其中最常见的疾病干扰就是骨骼肌相关疾病造成的骨骼肌肌钙蛋白水平升高,而影响了心肌肌钙蛋白的检测结果。
Schmid 在2018 JACC上发表了一项研究数据,其结果表明在被调研的各类骨骼肌疾病的人群中,相比使用其他的检测方法,Abbott hs-TnI的交叉反应比例非常低,仅为4.1%。如果检测TnT,则有约68.9% 的骨骼肌疾病患者出现TnT的升高,最后有30%TnT升高患者被判定为心肌梗死而缺乏影像学证据支持。 而心肌TnI因与骨骼肌TnI的同源性较少,发生交叉反应概率较低,所以假阳性较为罕见,不容易引起临床医生的诊断误区¹¹。
参考文献
1. Wu AHB, et al. Clinical laboratory practice recommendations for the use of cardiac troponin in acute coronary syndrome: expert opinion from the AACC and IFCC. Clin Chem. 2018;64(4):645-655. doi:10.1373.
2. Pretorius, et al. Clin Biochem. 2018 May;55:49-55. doi: 10.1016/j.clinbiochem. 2018.03.003. Epub 2018 Mar 8
3. Gunsolus, et al. Clinical Biochemistry 50 (2017) 1073–1077
4. Apple FS, et al. Determination of 19 cardiac troponin I and T assay 99th percentile values from a common presumably healthy population. Clin Chem. 2012;58(11):1574-1581.
5. Eggers KM, et al. Cardiac troponin I levels measured with a high-sensitive assay increase over time and are strong predictors of mortality in an elderly population. J Am Coll Cardiol. 2013;61(18):1906-1913.
6. Aw TC, et al. Measurement of cardiac troponin I in serum with a new high-sensitivity assay in a large multi-ethnic Asian cohort and the impact of gender. Clin Chem Acta. 2013;422:26-28.
7. Trambas et al. Annals of Clinical Biochemistry 2018, Vol. 55(2) 205–215
8. ARCHITECT STAT hs Troponin-I package insert G5-6634/R01.
9. Roche Troponin T hs STAT cobas package insert ms_05092744190V7.0.
10. Brunel V, et al. Evaluation of haemolysis in emergency department samples requesting high sensitivity troponin T measurement. Ann Clinical Biochem. 2012;49:509-510.
11. Schmid et al. JACC VO L .71, NO.14, 2018APRIL10, 2018:1540–9






行业新闻
IFCC | 最权威的心脏生物标志物新标准来了!
Copyright © 湖南远璟生物技术有限公司 版权所有


