目前,人们对维生素D(Vit D)的重要性产生了越来越大的兴趣,维生素D不仅在维护骨骼健康中起重要作用,而且在非骨骼疾病中也起着潜在作用,如:自生免疫性疾病、癌症、心血管疾病等。虽然目前还没有对维生素D缺乏症的标准达到共识,但维生素D缺乏症在中国很常见,特别是在老年人中,因此定期检测维生素D非常重要。
一、维生素D简介
人体内维生素D为类固醇衍生物,属脂溶性维生素,分为内源性和外源性。
1.内源性——自身合成,约占90% 。是人体皮肤微血管中的7-脱氢胆固醇经日光中的紫外线照射后产生没有活性的维生素D2。
2.外源性——富含维生素D的食物(少部分)。来自食物,如:鱼、肝、蛋、乳类等含有较丰富的维生素D2。
食物中的维生素D2在胆汁的协助下,在小肠内形成乳糜微粒被吸收后进入血液,与内源性维生素D2一起经血浆中维生素D结合蛋白转运至肝脏。在肝内经25-羟化酶的催化作用下氧化成为25-羟基 维生素D(大部分为维生素D3),此时,虽已具有抗佝偻病活性,但作用不强,再被转运至肾脏后,经1-羟化酶的催化下,进一步被氧化成具有较强抗佝偻病活性的1,25-(OH)2维生素D,最后经血循环输送到相关靶器官而发挥其生理作用。

现已知对人体较为重要的是维生素D2(麦角钙化醇,只能从强化食品或食品补充剂中获取)和维生素D3(胆钙化醇)。25-羟基 维生素D是人体内维生素D的主要储存形式,应是在血中被检测的代谢物。通过检测它,可确定总维生素D的情况。
研究表明,维生素D不仅仅影响钙磷代谢,而且具有广泛的生理作用,是维持人体健康、细胞生长和发育的必不可少的物质,与多种疾病密切相关。
随着日常生活中防晒产品的广泛使用、空气污染致使紫外线穿透能力的降低及含Vit D的天然食物摄入量减少等因素,我国Vit D缺乏现象普遍存在且日益加剧。一项由中华医学会 骨质疏松和骨矿盐疾病分会在全国进行的Vit D流行病学研究显示,仅14%的人群Vit D水平属于正常(Vit D高于30 ng/ml)。其中,由于户外活动及日照较少,城镇居民Vit D缺乏(Vit D低于20 ng/ml)的比例高达51.1%,明显高于农村人群的36.3% 。此外,由于Vit D具有脂溶性,脂肪组织含量的增加会导致血液中Vit D浓度水平下降,因此,相对正常人群,肥胖人群的Vit D水平较低。而随着国人生活水平提高,肥胖人群逐年递增,也进一步加剧了我国Vit D缺乏现象的严重程度。
二、维生素D在健康中的作用
维生素D的生理功能是:
1)调节体内钙磷代谢,维持血磷和血钙浓度;
2)促进生长和骨骼钙化,促进牙齿健全;
3)促进骨形成,刺激骨吸收,促进钙盐沉着;
4)减少多种骨疾病的发生风险;
5)降低多种慢性疾病患病率,减少多种癌症风险。
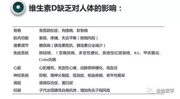
越来越多循证医学证据表明,Vit D缺乏与佝偻病、软骨病和骨质疏松有着密切的关系。Vit D水平充足可降低跌倒及骨折风险。Vit D缺乏则会增加心血管疾病、高血压、糖尿病、慢病肾病、自身免疫疾病、常见肿瘤的患病风险。大量研究显示,随着年龄增长,Vit D缺乏比Vit D充足人群的血压上升幅度高20%;Vit D水平低的人群5年内发生首次心血管事件的风险明显提高,且心血管疾病死亡率增加2倍;Vit D水平充足可有效降低结肠肿瘤、乳腺肿瘤、卵巢肿瘤罹患风险。同时,研究证实Vit D水平与胰岛素敏感性呈正相关,II型糖尿病发病率与Vit D水平呈负相关,可见确保Vit D水平充足可降低II型糖尿病患病风险。此外,Vit D还能够调控基因表达并且进一步发挥对免疫细胞的调节作用。Vit D受体(VDR)多态性与血清Vit D状态都与多发性硬化病(MS)、I型糖尿病、系统性红斑狼疮(SLE)、类风湿关节炎(RA)等自身免疫疾病的患病风险密切相关。目前,应用Vit D类似物治疗银屑病也成为热点研究方向。

三、维生素D检测的意义
1. 与维生素D缺乏相关的疾病
1)癌症:结直肠癌、乳腺癌、前列腺癌、肺癌、胰腺癌、卵巢癌;
2)肝肾疾病:肾性骨营养不良、慢性肾疾病、血液透析、慢性肝炎、肝硬化;
3)骨疾病:骨软化症、佝偻病、骨质疏松;
4)其它疾病:心血管、高血压、呼吸道、皮肤病、神经系统疾病、糖尿病和免疫系统疾病等。
2.检测维生素D的重要性
维生素D不再被认为是仅仅用于预防儿童佝偻病的营养必需品。维生素D对健康的意义被更加广泛的认知,并在大量临床试验中得到证实,这其中包括:
1)降低常见癌症的发生率,如乳腺癌、肺癌、结肠癌等。
2)防治自身免疫性疾病、高血压和感染性疾病等。
3)维生素D调节胎盘的发育和功能,这表明孕妇维持较好的维生素D水平可预防如流产,先兆子痫,和早产等妊娠并发症的发生。
4)宫内及婴幼儿获得足够的维生素D可降低1型糖尿病,哮喘与精神分裂症的发生率。
3. 25羟基维生素D测定的临床应用
25羟维生素D(25(OH)D)是人体内储存Vit D的主要形式,需要时可激活为骨化三醇(1,25(OH)2 D),后者是唯一的生物活性Vit D代谢物。由于1,25(OH)2 D体内含量少、半衰期短,1,25(OH)2 D浓度检测只适用于一定的疾病状态。25(OH)D含量多、半衰期长、体内稳定性强,美国内分泌学会临床实践指南推荐检测25(OH)D水平以评估人体内Vit D水平。(本院检验科生免室运用罗氏电化学发光仪检测25羟维生素D3,正常值:20-47ng/mL)。
1)维生素D与儿童健康
血清25-羟基D3是维生素营养状况的最佳指标。 血清25-羟基D3是维生素D不足、轻度维生素D缺乏和佝偻病早期的主要诊断依据。
2)维生素D与心血管
心血管疾病患者体内25-羟基D3水平明显低于正常人。 心衰患者降低程度更为明显,可通过补充维生素D降低心血管疾病的发病率。
3)维生素D与孕妇健康
孕中晚期维生素D水平不足或缺乏是普遍现象。 孕期应注意补充维生素D治疗,存在明显VitD缺乏,应补充VitD,维持25-羟基D3达正常范围。
母亲血清25-羟基D3水平小于37.5nmol/L,剖腹产率增加4倍。
4)维生素D与高血压
在一项研究中,南澳大利亚大学的研究人员对146,500名欧洲、北美后裔的健康信息进行分析后发现,体内维生素D浓度每上升10%,出现高血压风险就会下降8%。
大量研究显示,中国35至45岁表观健康人群Vit D的中位数在20ng/mL左右。而只有当Vit D水平在30ng/ml以上才可能发挥降低肿瘤、II型糖尿病、心血管疾病和感染等疾病的风险。提高Vit D水平,除了增加阳光照射之外,还可以通过食用Vit D的保健品或非处方的Vit D制剂来补充。补充Vit D后的单次检测是不够的,需进行监测随访,以帮助医师为患者调整剂量,增加患者依从性,防止Vit D中毒。

很多专家指出:“定期检测Vit D水平以确保Vit D充足对疾病预防有着重要意义。不同年龄段的人群都应该了解自己的Vit D水平。在欧美等国家都已把Vit D检测纳入常规体检”。
检测血清中的25-羟基VitD3,是评价维生素D状态的最好方法。准确评估Vit D水平,才能为合理补充提供可靠依据!

